汽車駕駛人訓練機構防疫管理措施
公佈單位:新聞及行政處
發佈日期:111/6/20
壹、 前言
汽車駕駛人訓練機構為提供民眾增進駕駛技術、保養車輛能力、瞭解交通法令及促進道路交通安全之重要營業場所。因應本土疫情發展,為確保相關場域駕訓從業人員與學員自身與家人之健康,避免群聚感染、致疫情擴大,爰訂定本管理措施,提供主管機關、駕訓從業人員及民眾於中央流行疫情指揮中心成立期間,依實際可行性與適用性,內化為適合個別場所之所需管理措施,以降低疫情於訓練場所發生機率與規模,以及社區傳播風險。
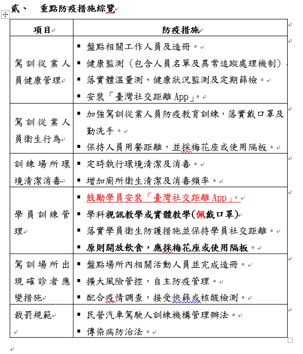
貳、 重點防疫措施綜覽
參、 汽車駕駛人訓練機構自主防疫管理措施
所有汽車駕駛人訓練機構皆須符合下列規定,則可辦理學科及術科訓練。
一、 駕訓從業人員健康管理:
(一) 盤點場所相關工作人員,進行造冊,並健康監測及有異常時之追蹤處理機制,確保工作人員落實健康監測。
(二) 落實駕訓從業人員每日體溫量測及健康狀況監測。
(三) 駕訓業者應指派專責人員,負責管理場所內駕訓從業人員健康監測事宜,確保工作人員落實健康監測,將所有人員每日體溫及健康監測結果列冊管理,並每日填報駕訓業防疫管理措施自我檢查表,安裝「臺灣社交距離App」。
(四) 駕訓從業人員應落實每日自我健康監測,若有肺炎或出現發燒(額溫≥37.5℃;耳溫≥38℃)、呼吸道症狀、嗅覺味覺異常或不明原因腹瀉等疑似COVID-19症狀、類流感症狀或最近14日曾接觸或疑似接觸確診者,應主動向專責人員報告,並儘速就醫接受評估及處置。
(五) 可視需要,自行規劃辦理駕訓從業人員定期SARS-CoV-2抗原快篩或核酸檢測(包括家用型快篩或實驗室機型檢測)。
(六) 工作人員若有發燒及健康狀況異常,經就醫評估接受COVID-19相關採檢者,應落實「COVID-19採檢後應注意事項」相關規定,自採檢醫療院所返家後,應留在家中,不可外出,等待檢驗結果:
1. 於未使用退燒藥之情況下,退燒超過24小時且相關症狀(如:咳嗽、呼吸急促)緩解後,且檢驗結果為陰性,始可返回上班。
2. 如檢驗結果為陽性,應依中央流行疫情指揮中心最新防疫指引辦理,並避免與其他同住者接觸或使用相同衛浴設備,務必佩戴口罩和注意手部衛生,若有就醫需求,禁止搭乘大眾運輸工具前往。
(七) 駕訓從業人員應安裝「臺灣社交距離App」,以科技輔助記錄個人相關接觸史。
二、 駕訓從業人員衛生行為:
(一) 加強駕訓從業人員防疫教育訓練,內化防疫行為。
(二) 從業人員及行政人員應全程佩戴口罩並勤洗手。
(三) 拋棄式口罩應於每次使用後或有明顯髒污時妥善丟棄,不可重複使用;執行手部衛生時,應該搓洗雙手至少20秒。
(四) 提供充足的清潔及消毒用設備(洗手液、擦手紙等)。
(五) 駕訓從業人員用餐環境維持良好通風,不同桌之人員間保持1.5公尺以上間距;同桌應採梅花式安排座位或使用隔板。
三、 駕訓場所環境清潔消毒:
(一) 應辦理環境清潔及消毒,配合每名學員教學完之教練車及安全配備進行清潔消毒,並確實記錄執行情形,以確保有系統且定期清潔營業處所、設備與用具。包括:場域清潔、消毒(包含消毒的標準程序與方法)、病媒防治(包含範圍、項目、頻率)及各項工作的負責人員等,應依照營業場所自主環境消毒參考指引。
(二) 每日定時(打烊後)確實執行環境清潔及消毒,每日至少1次以上。
(三) 每日落實廁所衛生清潔及消毒,視顧客使用情形提升清消頻率;加強水龍頭開關、馬桶沖水開關及洗手乳壓取開關等之清潔消毒。
四、 學員訓練管理:
(一) 鼓勵學員安裝「臺灣社交距離App」,發燒或有上呼吸道症狀之學員,禁止進入,並全程佩戴口罩。
(二) 採學科視訊或有條件之實體教學,學科教學,學員透過筆電或行動裝置連結駕訓班建置之視訊平台,並透過點名等互動方式確保學員授課品質,並每堂課程,截圖做為結訓依據;若採實體教學,學員應佩戴口罩。
(三) 落實學員衛生防護措施,入口處量體溫,噴酒精,提供乾洗手液或洗手設備;使用酒精應注意遠離火源。
(四) 受訓學員飲食應採梅花座或使用隔板。
(五) 儘量使用非直接與顧客接觸之收付款方式:
1. 建議推廣「無接觸經濟」,儘可能使用非現金支收費方式,如線上付款、電子支付、感應信用卡等方式。
2. 建議依循以下原則收款與找款,以減少接觸,降低感染風險:
(1) 收取及找還顧客現金時皆放於指定處,避免直接以手接取。
(2) 在每位顧客結賬前後以酒精擦拭桌面。
(3) 若人力許可,建議由專人處理收款找零。
肆、 駕訓場所出現確診者應變措施
駕訓業者平時應加強日常管理,當駕訓場所出現COVID-19確診病例時,應通報地方及中央目的事業主管機關,並配合衛生主管機關之疫情調查,並落實執行以下防治措施。
一、 確診者為駕訓場所之從業人員時之處置:
(一) 應將駕訓場所場內所有相關活動人員造冊,並向該類人員宣導配合疫情調查。並立即就現有已知之資訊(如確定病例之工作範圍或時間等),先通知確定病例及可能與其有接觸之人員可暫停工作(與此類人員連繫時仍應注意確定病例之隱私)、暫勿外出,並依中央流行疫情指揮中心最新防疫指引辦理。
(二) 應於完成環境清潔消毒後隔日始得恢復實體教學訓練,並配合衛生主管機關指示辦理。
二、 駕訓場所經衛生主管機關公布為有確診者之足跡所涉及之高風險區域之處置:應於完成環境清潔消毒後隔日始得恢復實體教學訓練,並配合衛生主管機關指示辦理。
(一) 於確診病例可傳染期內,與確診病例於該場所活動之其他人員(非密切接觸者),應依衛生主管機關之指示與安排,每3-7日進行一次SARS-CoV-2抗原快篩或核酸檢測(家用型快篩或實驗室機型),至最後一名確診病例離開該場所後次日起14日止。
(二) 增加營業場所之環境清潔消毒作業頻率,至少為1日2次(含)以上,至最後一名確定病例離開該場所後次日起14日止。
(三) 加強非密切接觸者之造冊列管人員相關健康監測,且應至少監測至最後一名確定病例離開該訓練場所後次日起14日止,並鼓勵其若於監測期間內有出現相關疑似症狀,應主動向衛生主管機關之聯繫窗口進行通報。
(四) 其他衛生主管機關指示之應配合事項。
伍、裁罰規範:
違反規定者,依民營汽車駕駛人訓練機構管理辦法及傳染病防治法相關規定裁罰。
汽車駕駛人訓練機構為提供民眾增進駕駛技術、保養車輛能力、瞭解交通法令及促進道路交通安全之重要營業場所。因應本土疫情發展,為確保相關場域駕訓從業人員與學員自身與家人之健康,避免群聚感染、致疫情擴大,爰訂定本管理措施,提供主管機關、駕訓從業人員及民眾於中央流行疫情指揮中心成立期間,依實際可行性與適用性,內化為適合個別場所之所需管理措施,以降低疫情於訓練場所發生機率與規模,以及社區傳播風險。
貳、 重點防疫措施綜覽
參、 汽車駕駛人訓練機構自主防疫管理措施
所有汽車駕駛人訓練機構皆須符合下列規定,則可辦理學科及術科訓練。
一、 駕訓從業人員健康管理:
(一) 盤點場所相關工作人員,進行造冊,並健康監測及有異常時之追蹤處理機制,確保工作人員落實健康監測。
(二) 落實駕訓從業人員每日體溫量測及健康狀況監測。
(三) 駕訓業者應指派專責人員,負責管理場所內駕訓從業人員健康監測事宜,確保工作人員落實健康監測,將所有人員每日體溫及健康監測結果列冊管理,並每日填報駕訓業防疫管理措施自我檢查表,安裝「臺灣社交距離App」。
(四) 駕訓從業人員應落實每日自我健康監測,若有肺炎或出現發燒(額溫≥37.5℃;耳溫≥38℃)、呼吸道症狀、嗅覺味覺異常或不明原因腹瀉等疑似COVID-19症狀、類流感症狀或最近14日曾接觸或疑似接觸確診者,應主動向專責人員報告,並儘速就醫接受評估及處置。
(五) 可視需要,自行規劃辦理駕訓從業人員定期SARS-CoV-2抗原快篩或核酸檢測(包括家用型快篩或實驗室機型檢測)。
(六) 工作人員若有發燒及健康狀況異常,經就醫評估接受COVID-19相關採檢者,應落實「COVID-19採檢後應注意事項」相關規定,自採檢醫療院所返家後,應留在家中,不可外出,等待檢驗結果:
1. 於未使用退燒藥之情況下,退燒超過24小時且相關症狀(如:咳嗽、呼吸急促)緩解後,且檢驗結果為陰性,始可返回上班。
2. 如檢驗結果為陽性,應依中央流行疫情指揮中心最新防疫指引辦理,並避免與其他同住者接觸或使用相同衛浴設備,務必佩戴口罩和注意手部衛生,若有就醫需求,禁止搭乘大眾運輸工具前往。
(七) 駕訓從業人員應安裝「臺灣社交距離App」,以科技輔助記錄個人相關接觸史。
二、 駕訓從業人員衛生行為:
(一) 加強駕訓從業人員防疫教育訓練,內化防疫行為。
(二) 從業人員及行政人員應全程佩戴口罩並勤洗手。
(三) 拋棄式口罩應於每次使用後或有明顯髒污時妥善丟棄,不可重複使用;執行手部衛生時,應該搓洗雙手至少20秒。
(四) 提供充足的清潔及消毒用設備(洗手液、擦手紙等)。
(五) 駕訓從業人員用餐環境維持良好通風,不同桌之人員間保持1.5公尺以上間距;同桌應採梅花式安排座位或使用隔板。
三、 駕訓場所環境清潔消毒:
(一) 應辦理環境清潔及消毒,配合每名學員教學完之教練車及安全配備進行清潔消毒,並確實記錄執行情形,以確保有系統且定期清潔營業處所、設備與用具。包括:場域清潔、消毒(包含消毒的標準程序與方法)、病媒防治(包含範圍、項目、頻率)及各項工作的負責人員等,應依照營業場所自主環境消毒參考指引。
(二) 每日定時(打烊後)確實執行環境清潔及消毒,每日至少1次以上。
(三) 每日落實廁所衛生清潔及消毒,視顧客使用情形提升清消頻率;加強水龍頭開關、馬桶沖水開關及洗手乳壓取開關等之清潔消毒。
四、 學員訓練管理:
(一) 鼓勵學員安裝「臺灣社交距離App」,發燒或有上呼吸道症狀之學員,禁止進入,並全程佩戴口罩。
(二) 採學科視訊或有條件之實體教學,學科教學,學員透過筆電或行動裝置連結駕訓班建置之視訊平台,並透過點名等互動方式確保學員授課品質,並每堂課程,截圖做為結訓依據;若採實體教學,學員應佩戴口罩。
(三) 落實學員衛生防護措施,入口處量體溫,噴酒精,提供乾洗手液或洗手設備;使用酒精應注意遠離火源。
(四) 受訓學員飲食應採梅花座或使用隔板。
(五) 儘量使用非直接與顧客接觸之收付款方式:
1. 建議推廣「無接觸經濟」,儘可能使用非現金支收費方式,如線上付款、電子支付、感應信用卡等方式。
2. 建議依循以下原則收款與找款,以減少接觸,降低感染風險:
(1) 收取及找還顧客現金時皆放於指定處,避免直接以手接取。
(2) 在每位顧客結賬前後以酒精擦拭桌面。
(3) 若人力許可,建議由專人處理收款找零。
肆、 駕訓場所出現確診者應變措施
駕訓業者平時應加強日常管理,當駕訓場所出現COVID-19確診病例時,應通報地方及中央目的事業主管機關,並配合衛生主管機關之疫情調查,並落實執行以下防治措施。
一、 確診者為駕訓場所之從業人員時之處置:
(一) 應將駕訓場所場內所有相關活動人員造冊,並向該類人員宣導配合疫情調查。並立即就現有已知之資訊(如確定病例之工作範圍或時間等),先通知確定病例及可能與其有接觸之人員可暫停工作(與此類人員連繫時仍應注意確定病例之隱私)、暫勿外出,並依中央流行疫情指揮中心最新防疫指引辦理。
(二) 應於完成環境清潔消毒後隔日始得恢復實體教學訓練,並配合衛生主管機關指示辦理。
二、 駕訓場所經衛生主管機關公布為有確診者之足跡所涉及之高風險區域之處置:應於完成環境清潔消毒後隔日始得恢復實體教學訓練,並配合衛生主管機關指示辦理。
(一) 於確診病例可傳染期內,與確診病例於該場所活動之其他人員(非密切接觸者),應依衛生主管機關之指示與安排,每3-7日進行一次SARS-CoV-2抗原快篩或核酸檢測(家用型快篩或實驗室機型),至最後一名確診病例離開該場所後次日起14日止。
(二) 增加營業場所之環境清潔消毒作業頻率,至少為1日2次(含)以上,至最後一名確定病例離開該場所後次日起14日止。
(三) 加強非密切接觸者之造冊列管人員相關健康監測,且應至少監測至最後一名確定病例離開該訓練場所後次日起14日止,並鼓勵其若於監測期間內有出現相關疑似症狀,應主動向衛生主管機關之聯繫窗口進行通報。
(四) 其他衛生主管機關指示之應配合事項。
伍、裁罰規範:
違反規定者,依民營汽車駕駛人訓練機構管理辦法及傳染病防治法相關規定裁罰。